巨亏126亿、资不抵债,深康佳A即将“披星戴帽”

从更长的时间维度看,康佳集团的亏损并非始于今年。

昔日彩电巨头康佳集团,正遭遇其上市以来最严峻的考验。

4月29日晚间,深康佳A(000016.SZ)披露2025年年度报告。数据显示,公司全年实现营业收入98.35亿元,同比下降11.51%;归母净利润亏损高达125.82亿元,亏损金额创下历史新高。

这一巨额亏损直接导致公司期末净资产转为负值。截至2025年末,康佳集团归属于上市公司股东的净资产为-60.83亿元,资产负债率攀升至126.66%,创逾十年新高。值得注意的是,公司流动负债达183.14亿元,而在手货币资金仅48.7亿元,短期偿债压力突出,已陷入资不抵债的困境。

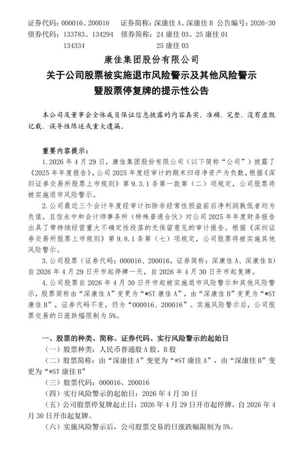
根据《深圳证券交易所股票上市规则》相关规定,公司股票交易将被实施退市风险警示和其他风险警示。公司公告称,股票自4月29日开市起停牌一天,自4月30日开市起复牌后,股票简称将由“深康佳A”“深康佳B”变更为“*ST康佳A”“*ST康佳B”。实施风险警示后,公司股票交易的日涨跌幅限制为5%。

巨亏背后,资产减值成为主要拖累因素。公告显示,康佳集团2025年度计提各项资产减值准备合计高达76.97亿元,这一数字几乎相当于公司当年全年营收的78%。其中,对长期股权投资计提减值准备31.76亿元,此外还包括对投资性房地产、固定资产、在建工程、无形资产等多类资产的减值。

审计机构信永中和会计师事务所对康佳集团2025年度财务报告出具了带持续经营重大不确定性段落的无保留意见审计报告。审计机构指出,公司2025年度合并净利润为-122.38亿元,年末合并报表净资产为-58.6亿元,资产负债率高达126.22%,存在可能导致对公司持续经营能力产生重大疑虑的重大不确定性。

除了巨额资产减值的冲击,康佳集团赖以起家的消费电子主业同样面临严峻挑战。年报数据显示,作为公司营收主力的消费电子业务(含彩电与白电)2025年实现收入89.18亿元,同比下滑12.02%。公司在年报中坦言,受产品竞争力不足影响,该业务仍处于亏损状态。

从更长的时间维度看,康佳集团的亏损并非始于今年。2022年至2024年,公司合计净亏损已接近70亿元。2025年125.82亿元的巨亏,使近四年的累计亏损规模进一步急剧扩大。

进入2026年,业绩颓势仍在延续。康佳集团同日披露的一季报显示,今年1至3月,公司实现营业收入19.32亿元,同比下降24.08%;归母净利润为-1.84亿元,同比由盈转亏,而去年同期为盈利9481万元。营收与利润双双下滑,表明公司经营层面的压力尚未缓解。

值得关注的是,在交出这份历史最差成绩单之前,康佳集团刚刚完成了控股股东的变更。2025年7月,为推进央企间专业化整合,原控股股东华侨城集团将其持有的公司全部股权无偿划转至中国华润集团旗下的磐石润创公司。康佳集团控股股东由此变更为磐石润创,实际控制人变更为中国华润。此后,公司管理层亦经历“大换血”,多位具有华润背景的高管上任。

截至4月28日收盘,深康佳A报每股3.41元,年内跌幅超过31%,总市值缩水至82.11亿元。面对净资产为负、持续亏损以及退市风险警示的压力,新控股股东华润集团将如何应对,尚待后续观察。

赞 (0)
上一篇 2026年04月30日 18:30
下一篇 2026年04月30日 18:30